|
各设区市工业和信息化局,杨凌示范区工业和商务局:
为贯彻落实《陕西省绿色工厂梯度培育及动态管理实施细则》,加快构建绿色制造和服务体系,发挥绿色工厂在制造业绿色低碳转型中的基础性和导向性作用,加快形成规范化、长效化培育机制,打造绿色制造领军力量,现就组织开展2026年度陕西省绿色制造名单培育对象征集工作有关事项通知如下:
一、工作任务
(一)建立储备库。各市(区)工业和信息化主管部门要将新、改(扩)建项目列为重点,高标准建设绿色制造储备库,引导项目高起点规划、绿色化建设;逐步将辖区内符合基本条件的工业企业和园区全面纳入储备库,指导入库单位对照绿色制造标准系统性开展绿色化改造,夯实创建基础。
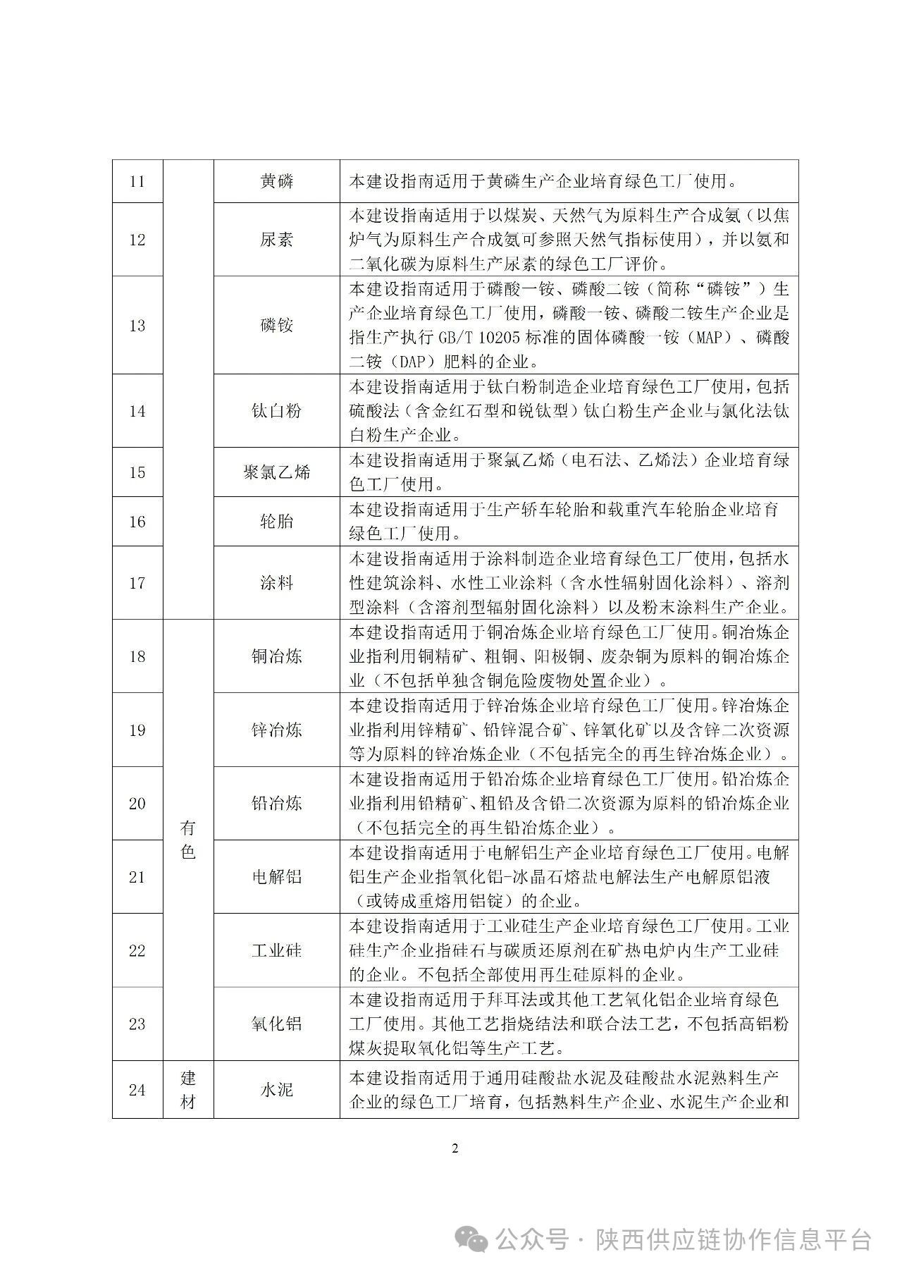
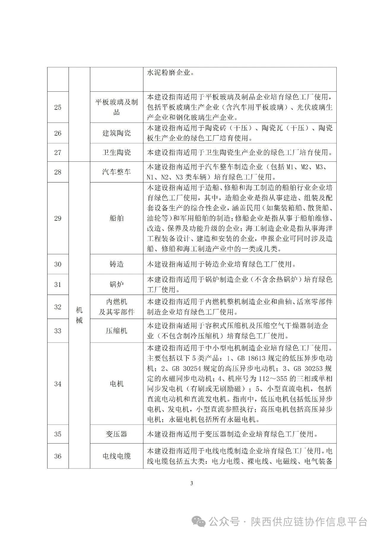
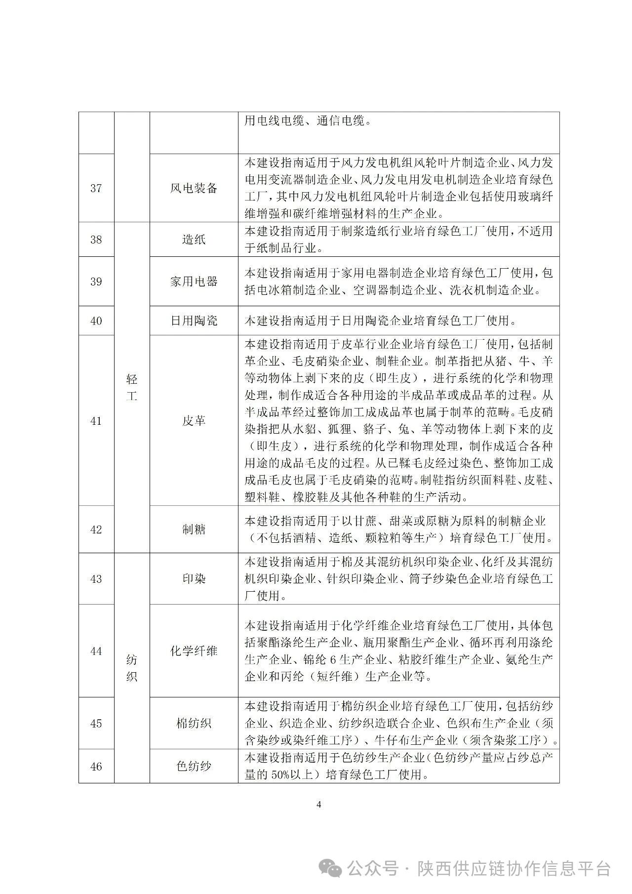
(二)复核培育对象。对2025年已列入培育对象名单,但暂未入选绿色制造名单的单位进行复核,复核内容如下:一是是否符合《陕西省绿色工厂梯度培育及动态管理实施细则》中绿色工厂、绿色工业园区基本要求;二是是否属于工信部重点支持的53个重点行业范围(见附件1);三是对生产经营有关数据进行更新(见附件2)。
(三)确定培育对象。各市(区)工业和信息化主管部门要从储备库中择优筛选符合基本条件、创建意愿强烈的工厂和园区,以及通过复核的上一年度培育对象,确定为2026年度培育对象,填写《2026年度省级绿色制造名单培育对象汇总表》(见附件2),于2026年2月28日前报送省工业和信息化厅节能综合利用处。本次培育对象针对绿色工厂、绿色工业园区,绿色供应链管理企业培育工作另行通知。
二、工作要求
(一)强化宣传引导。各市(区)要精心部署安排,通过政策宣讲、企业走访、案例推广等多种形式,广泛普及绿色制造理念,引导辖区内符合条件的企业和园区主动参与绿色制造体系建设,营造良好创建氛围。
(二)严把推荐质量。各市(区)要坚持优中选优,严格审核培育对象资格条件,充分发挥标杆示范效应。对历次国家级能效水效“领跑者”、省级能效节水标杆企业、接受过工业节能诊断的企业,在同等条件下予以优先推荐。
(三)加强精准指导。各市(区)工业和信息化主管部门要聚焦培育对象创建痛点难点,开展针对性指导服务,帮助企业和园区补齐绿色化短板,全面提升培育对象创建质量和水平。
联系人:刘卫 联系方式:029-63915578
附件:
1.重点行业清单
2.2026年度绿色制造名单培育对象汇总表
陕西省工业和信息化厅
2026年1月20日
    
|