欢迎访问陕西供应链协作信息服务平台,我们将竭诚为您服务!            
您的当前位置:首页 - 行业动态 - 企业动态
重磅!长安汽车集团官宣更名
发布时间:2025.07.03    新闻来源:陕西供应链协作信息服务平台   浏览次数:

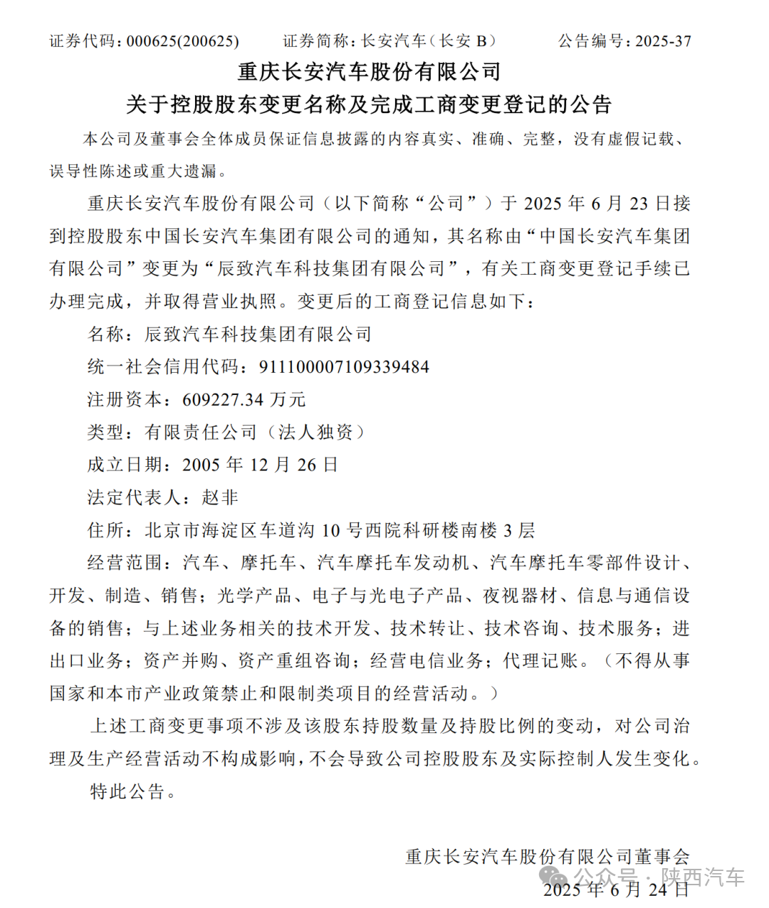
6月23日晚间,长安汽车发布《关于控股股东变更名称及完成工商变更登记的公告》。公告内容显示,重庆长安汽车股份有限公司(下称“公司”)接到控股股东中国长安汽车集团有限公司的通知,其名称由“中国长安汽车集团有限公司”变更为“辰致汽车科技集团有限公司”,有关工商变更登记手续已办理完成,并取得营业执照。

图片

辰致汽车科技集团有限公司前身为中国长安汽车集团有限公司(下称“中国长安”),成立于2005年12月26日,法定代表人为赵非,由中国兵器装备集团有限公司全资控股,后者实控人为国务院国有资产监督管理委员会。辰致汽车科技集团有限公司为重庆长安汽车股份有限公司(下称“长安汽车”)第一控股股东,持股18%,法定代表人为朱华荣。虽然中国长安控股长安汽车,但两家公司在企业体系管理上并非上下级,而是同级并行的正厅级单位,均直接向兵装集团汇报。从业务上来看,中国长安侧重零部件产业链,例如发动机、变速箱以及服务、物流等与汽车相关的产业战略协同业务,而长安汽车则侧重整车研发生产销售,旗下品牌包括长安、凯程、深蓝、阿维塔以及合资品牌长安福特、长安马自达等。

图片

2005年,兵装集团整合旗下长安汽车、江铃汽车等8家整车企业及20余家零部件公司,成立中国南方工业汽车股份有限公司,2009年更名为中国长安汽车集团股份有限公司,后又更名为中国长安汽车集团有限公司,其中重庆长安汽车作为最大的整车资产被纳入旗下。2010年后,中国长安逐渐弱化直接管理经营整车,转向“集团管控+资源协同”模式,重庆长安汽车则聚焦市场化的整车业务。

本月5日,长安汽车发布公告称,接到间接控股股东中国兵器装备集团有限公司(简称“兵器装备集团”)通知,经国务院批准,兵器装备集团将实施分立,其汽车业务分立为一家由国务院国资委履行出资人职责的独立中央企业,同时,国务院国资委按程序将分立后的兵器装备集团股权作为出资注入中国兵器工业集团有限公司,且此次分立重组不会对上述公司正常生产经营活动构成重大影响。其中,长安汽车、湖南天雁、东安动力公告称,汽车业务分立后,公司间接控股股东将变更为汽车业务分立的中央企业,实际控制人未发生变化。中光学、华强科技、长城军工公告称,分立重组后,公司控股股东后续或将发生变更,实际控制人未发生变化。

图片

简单来说,兵装集团汽车业务重组后,长安汽车将升级为一级央企,与东风公司同级,单位级别将由正厅级升为副部级。随着级别的提升,长安汽车在整个市场的话语权、号召力也将进一步扩大。

此次“中国长安汽车集团有限公司”变更为“辰致汽车科技集团有限公司”后,辰致内部架构是否会发生变化,目前暂不清楚。针对上述更名,长安汽车在公告中强调:“上述工商变更事项不涉及该股东持股数量及持股比例的变动,对公司治理及生产经营活动不构成影响,不会导致公司控股股东及实际控制人发生变化。”

 
地址:陕西·西安   邮编:710004    投稿E-mail:scsc504@163.com
版权所有    陕西工业协作配套服务中心有限公司  工信部网站备案编号:陕ICP备19006341号-1     技术支持:旭阳科技