欢迎访问陕西供应链协作信息服务平台,我们将竭诚为您服务!            
您的当前位置:首页 - 行业动态 - 行业信息
关于组织推荐企业参与《中国汽车零部件产业发展年鉴(2025)》编写的通知
发布时间:2025.04.27    新闻来源:陕西供应链协作信息服务平台   浏览次数:
各汽车零部件企业:

为全面展现西安市汽车零部件企业的核心竞争力与创新成果,融入全国汽车产业链上下游对接平台,西安市汽车产业链供应链联盟积极响应中国汽车工程研究院的号召,现组织汽车零部件企业参与编制首部《中国汽车零部件产业发展年鉴(2025)》。具体要求如下:

一、相关介绍

中国汽车工程研究院(以下简称"中国汽研")作为行业第三方研究机构,长期以来服务于国家部委政策制定与课题研究,尤其在汽车零部件领域已积累较为丰富的研究经验。现拟联合行业各方智慧,共同打造行业首部《中国汽车零部件产业发展年鉴》(以下简称《年鉴》)。《年鉴》将围绕汽车全产业链,设置综迷篇、年度热点篇、地方动态篇、子行业发展篇、典型企业篇、大事记篇、产业图谱篇等七大板块。

二、报送要求

  1. 企业范围
    推荐企业需为西安市汽车产业链供应链联盟理事单位或本地注册的汽车零部件企业;企业运行良好,无不良记录,产品在本领域有一定竞争优势。

  2. 材料内容
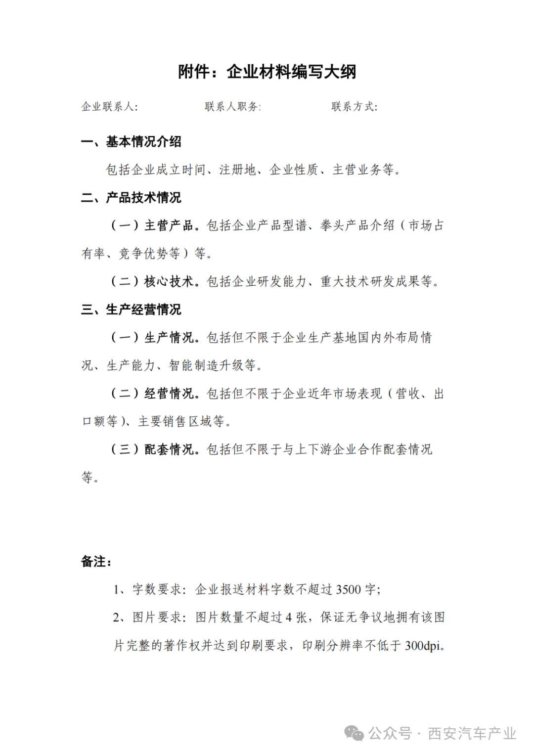
    企业需按照材料编写大纲的内容和格式要求编写材料,内容涵盖全面,格式统一。

    内容:企业报送材料字数不超过3500字,图片不超过4张,1张企业图片,3张产品图片(分辨率≥300dpi,无版权争议)。

    字体设置:一级标题设置为标题2,二级标题设置为标题3,标题顶格使用;正文采用宋体五号字,1.5倍行距。

    例:

    图片

三、推荐流程

  1. 企业申报:有意向的企业请于2025年4月30日12点前提交编写材料(附件)至联盟秘书处邮箱scsc504@163.com

  2. 联盟秘书处将申报材料进行初审后,统一推荐至中国汽研。

  3. 经中国汽研审核筛选后,将统一纳入《中国汽车零部件产业发展年鉴(2025)》,并于2025年召开的中国汽车零部件产业发展大会上发布,同时推送至全国各主要整车及核心零部件企业。

四、联系方式
联盟秘书处:张彤
电话:18049228738

附件:企业材料编写大纲


西安市汽车产业链供应链联盟
2025年4月27日


图片
 
地址:陕西·西安   邮编:710004    投稿E-mail:scsc504@163.com
版权所有    陕西工业协作配套服务中心有限公司  工信部网站备案编号:陕ICP备19006341号-1     技术支持:旭阳科技