欢迎访问陕西供应链协作信息服务平台,我们将竭诚为您服务!
网站首页
政策法规
国家政策
行业法规
地方措施
行业标准
行业动态
行业信息
区域动向
企业动态
供应链企业库
装备制造
汽车
互联网大数据
电子信息
原材料
医药节能
其他
消费品
名品走出去
企业产品推荐
活动公告
会展信息
园区招商
营销信息
电子商务
产业协作
供需发布
供应链企业评级
设备共享
金融服务
企业对接
技术创新
技术创新趋势
创新成果展示
技术交流
人才交流
人才政策
行业专家
招聘信息
培训信息
关于我们
平台介绍
企业合作
联系我们
您的当前位置:
首页
-
政策法规
工信部公示第一批卓越级智能工厂项目(附陕西企业名单)
发布时间:2025.01.06 新闻来源:陕西供应链协作信息服务平台 浏览次数:
根据《关于开展2024年度智能工厂梯度培育行动的通知》(工信厅联通装函〔2024〕399号),现将拟入选的卓越级智能工厂(第一批)项目名单进行公示,请社会各界监督。如有异议,请在公示期内将书面意见反馈至工业和信息化部装备工业一司(智能制造处)。
公示时间:2025年1月2日至2025年1月8日
电 话:010-68205630
传 真:010-66013726
附件:卓越级智能工厂(第一批)项目公示名单
工业和信息化部装备工业一司
2024年12月31日
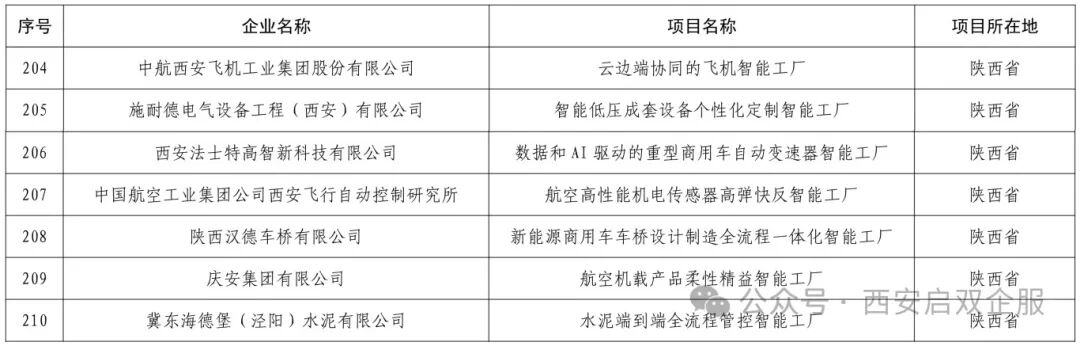
卓越级智能工厂(第一批)项目公示名单
(陕西名单)
分享到:
地址:陕西·西安 邮编:710004 投稿E-mail:scsc504@163.com
版权所有 陕西工业协作配套服务中心有限公司 工信部网站备案编号:
陕ICP备19006341号-1
技术支持:
旭阳科技