欢迎访问陕西供应链协作信息服务平台,我们将竭诚为您服务!            
您的当前位置:首页 - 人才交流 - 招聘信息
国家电投陕西公司2023年面向社会招聘公告
发布时间:2023.06.15    新闻来源:陕西供应链协作信息服务平台   浏览次数:

一、单位简介

国家电投陕西公司(以下简称“陕西公司”)成立于2015年11月,是国家电投在陕代表机构,统筹负责国家电投在陕西省的区域规划、政府对接、市场开发、资产运营、电力营销、品牌建设等工作。

根据公司发展需要,现面向国家电投系统内外进行招聘。具体事项公告如下:

二、招聘原则

坚持公开、公平、公正、择优录用原则。

三、招聘范围

面向国家电投系统内、外进行招聘,相关岗位信息同时在国家电投内部人才市场进行发布。

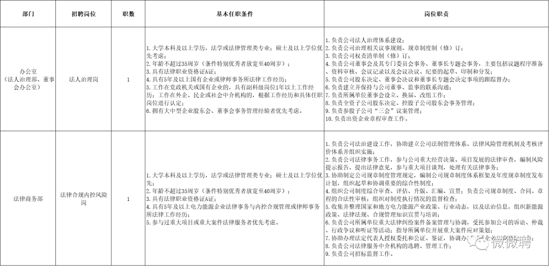
四、招聘岗位及报名条件

图片

(一)报名基本条件

1.具有良好的职业道德,有强烈的使命感和责任感,自觉维护股东、企业和职工权益,遵纪守法,诚实守信,认真贯彻落实中央八项规定精神,严守底线,廉洁从业。

2.具有较强的学习能力和管理能力,具有履行岗位职责所必需的专业知识和职业素养,熟悉相关政策和法律法规,能够提出解决工作问题的专业建议。

3.具有较强的组织协调能力、调查研究能力、沟通表达能力、服务执行能力和开拓创新精神,团结协作,顾全大局,勤勉尽责,任事担当;

4.认同国家电投企业文化及核心价值观,注重团结协作,善于组织协调,具有良好的心理素质和正常履职的身体条件。

(二)任职基本条件

1.本次招聘岗位的具体职责和任职条件见附件1;

图片

2.年龄计算日期截止时间为2023年4月30日;

3.条件特别优秀者,可适当放宽条件。

(三)有下列情形之一的人员,不得参加此次公开招聘

1.受司法机关或原单位纪检、监察部门审查,尚未做出结论的;

2.受原单位党纪、行政处分,尚处责任追究期内的。

五、招聘程序

包括报名、简历筛选、资格审查、笔试、面试、背景调查、体检、录用等环节。

报名时间:报名截止时间2023年6月15日(星期四)18:00。

报名方式:

1.应聘者登录国家电力投资集团有限公司人力资源招聘平台(http://zhaopin.spic.com.cn),在公开招聘中注册用户后,登录人力资源招聘平台,维护简历信息,查询招聘信息,申请相关职务,并按要求上传相关材料。

2.发送电子邮件至spicsxzp@163.com,邮箱名称请使用:应聘岗位+姓名。邮件内容:

(1)《国家电投陕西公司应聘信息登记表》(附件2、word+PDF两种版本)、其中应聘信息登记表应粘贴近期彩色免冠电子照片;

图片

扫码下载附件2

(2)身份证,学历、学位证书,职(执)业资格证书或其他资格证书扫描件;

(3)获奖证书扫描件;

(4)其他需要说明的资料。

上述内容统一保存在一个文件夹内发送至报名邮箱。

有关要求:

1.恕不接待来访;

2.被录用者在原单位的离职调动手续由本人负责办理。在规定时间内未能办理完离职调动手续的,公司可不予以录用;

3.面试合格者需进行录用体检;

4.录用人员执行6个月试用期。试用期满经考核合格后,正式聘任相应岗位。考核不合格的,可依法解除劳动合同或另行安排岗位。


六、工作待遇

1.薪酬待遇。按照陕西公司岗位绩效工资制薪酬标准执行。

2.社保缴纳。按照国家及陕西省有关规定缴纳五险一金,同时按照陕西公司规定建立企业年金、补充医疗保险等其他福利待遇。


联系方式

联系人:崔老师

电话:029-89861774

邮箱:spicsxzp@163.com

 
地址:陕西·西安   邮编:710004    投稿E-mail:scsc504@163.com
版权所有    陕西工业协作配套服务中心有限公司  工信部网站备案编号:陕ICP备19006341号-1     技术支持:旭阳科技