欢迎访问陕西供应链协作信息服务平台,我们将竭诚为您服务!            
您的当前位置:首页 - 人才交流 - 招聘信息
国家电网有限公司西北分部2023年招聘公告
发布时间:2023.04.10    新闻来源:陕西供应链协作信息服务平台   浏览次数:

一、单位简介

国家电网有限公司西北分部是国家电网有限公司总部在西北设立的派驻机构,按分公司模式独立规范运作。主要负责西北区域电网发展规划、调度运行管理、安全质量监督以及分部输变电资产管理,组织跨区省间电力电量交易;负责接受国家电网有限公司总部业务管理和考核的审计、纪检、交易等机构的挂靠管理;承担国家黄河上中游水量调度委员会办公室职能。

现将国家电网有限公司西北分部2023年第二批高校毕业生招聘有关事项通知如下:

二、招聘岗位概况

(一)报名条件

1.个人素质:遵守国家法律法规,具有良好的思想品德;认同国家电网公司核心价值观;专业基础扎实,责任心强,爱岗敬业,具备良好的团队意识和沟通协作能力;身体健康,无不良嗜好。

2.招聘范围:具有硕士研究生及以上学历的国内普通高校毕业生。

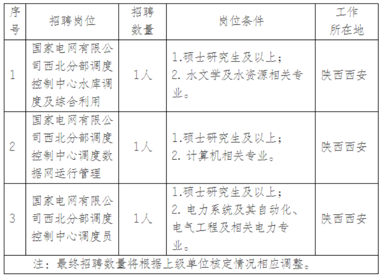
(二)需求信息

图片

国家电网有限公司西北分部调控中心为国家电网有限公司西北分部内设机构,负责西北电网的调度运行管理,是西北电网的电力指挥中枢,同时作为黄河上中游水量调度委员会办公室,负责黄河上中游各梯级水库水量优化调度工作,协调黄河上中游防洪、防凌,以及发电、灌溉、工业和城市用水。调度控制中心内设调度运行、调度计划、水电及新能源、系统运行、继电保护、自动化、监控系统网络安全等10个专业管理处室。


三、招聘流程

1. 网上报名:应聘毕业生登录国家电网有限公司人力资源招聘平台,按照网上申报流程,准确填写个人信息,及时上传“学信网”学籍验证报告、就业推荐表、成绩单、计算机及外语等级证书、获奖证书等原件扫描件和相关材料。应聘毕业生填写的院校、专业等信息应与学籍验证报告一致。相关信息提交后不能更改,请应聘毕业生仔细检查后再提交。

2. 资格审查:对应聘者进行资格审查,经审查优选后,通过手机短信、电话、招聘平台站内消息等方式通知入围毕业生参加笔试,未入围的不再另行通知。

3. 笔试:笔试由国家电网有限公司统一组织,笔试时间和地点另行通知。请考生按通知要求,在规定时间携带身份证、学生证、成绩单、学校推荐表、计算机及英语等级证书等资料原件提前到考试地点参加资格审查。

4. 面试:通过笔试的入围毕业生,将通过手机短信、招聘平台站内消息、电话等方式,通知参加面试考试,未入围者不再另行通知。面试时间和地点另行通知。

5. 公示拟录用人选:对参加笔试、面试人员进行综合评价,依据综合评价结果择优确定拟录用人员,并按要求履行报批核准手续后,在招聘平台公示拟录用名单。公示通过后,组织拟录用毕业生进行体检和综合考察,体检和考察合格并取得学历学位等相关证书后签订就业协议。


四、报名方式

采取网上报名方式,国家电网有限公司人力资源招聘平台是公司招聘信息发布、应聘者报名的唯一渠道。网址:http://zhaopin.sgcc.com.cn 报名截止日期:2023年4月13日。

五、有关要求

1. 应聘者填写信息应确保符合招聘系统要求,信息内容真实、准确、详细。对于提供虚假报名材料的毕业生,一经查实将取消其录用资格。

2. 应聘者请及时关注国家电网有限公司人力资源招聘平台公告及相关信息,为保证及时收到考试相关信息、通知,请保持通讯畅通。如应聘者电话、手机号码发生变更,请及时登录招聘平台予以更新。

3.本招聘公告最终解释权归国家电网有限公司西北分部。


联系方式

招聘政策咨询:

杨老师:029-87506368

宋老师:029-87506375。


招聘平台系统操作咨询:4001095598

(此电话不受理招聘政策咨询)


 
地址:陕西·西安   邮编:710004    投稿E-mail:scsc504@163.com
版权所有    陕西工业协作配套服务中心有限公司  工信部网站备案编号:陕ICP备19006341号-1     技术支持:旭阳科技