欢迎访问陕西供应链协作信息服务平台,我们将竭诚为您服务!            
您的当前位置:首页 - 人才交流 - 招聘信息
西安铂力特增材技术股份有限公司2023年招聘公告
发布时间:2023.02.27    新闻来源:陕西供应链协作信息服务平台   浏览次数:

图片

一、单位简介

西安铂力特增材技术股份有限公司(简称“铂力特”)成立于2011年7月,是全球领先的金属增材制造技术全套解决方案提供商。公司为用户提供全方位的金属增材制造与再制造技术解决方案,包括:设备、打印服务、原材料、技术服务、软件等。公司运用多年金属增材制造技术的专业经验,通过持续创新为航空航天、能源动力、医疗齿科、工业模具、汽车制造等行业客户提供服务。公司坚持以用户为中心,以市场为焦点,帮助用户实现最优设计、降低生产成本、提高生产效率、提升产品品质、创造价值。

二、公司优势

(一)国内首批科创板上市企业(股票代码:688333)

2019年7月22日,铂力特正式登陆A股市场,在上交所科创板挂牌上市。

(二)高学历成员云集

公司现有员工 1400 余人,截至2022年6月底,公司研发人员占比29.86%,其中享受陕西三秦人才津贴 2 人,连续三年研发投入占营业收入百分之十五左右。

(三)技术实力国内领先

申请金属增材制造技术相关自主知识产权397余项;

承担或参与多项“国家重点研发计划——增材制造与激光制造专项”;

被工信部授予“工信部智能制造试点示范项目”,成为国内首个增材制造试点示范项目。

(四)盛誉满满

国家级“高新技术企业”

金属增材制造国家地方联合工程应用中心

国家企业技术中心、博士后科研工作站

中国首届工业设计展优秀工业设计奖

硬科技明星企业

首届3D打印大奖获得者

三、招聘需求

(一)铂力特2023“新特力”专项招聘

1、新特力介绍

新特力是铂力特面向高校应届毕业生推出的集人才引进与培养于一体的雇主品牌项目,他们是对自我有高要求,热爱3D打印事业并愿意为之奋斗的卓越型人才,通过铂力特的特资源、特文化、特土壤,助力其专属成长培养,成为铂力特未来的研发领域内的技术骨干和中基层干部。


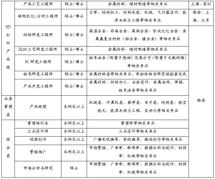
2、招聘岗位

图片

图片

(二)铂力特2023“匠新计划”专项招聘

1、匠新计划介绍

金属3D打印革新传统制造,构建设计自由、环境友好、效率倍增的全新生产模式。匠新计划是铂力特面向于一线生产技术类岗位推出的专属人才计划,以“大国工匠”精神为指导,在铂力特全新的生产场景下,择优培养一线将帅、技术骨干,打造铂力特生产制造团队主力军。

2、招聘岗位

图片

四、福利待遇

(一)发展平台

成熟的职场培训体系,管理、专业、区域多通道发展,行业“大佬”日常带飞!独创“职场同窗”培养,“并肩飞行”,铂出未来!

1、区域发展

西安、北京、深圳、上海、渭南、泰兴

2、管理通道发展

储备管理者-基层管理者-中层管理者-高级管理者

3、专业通道发展

助理级-初级-中级-高级-专家级

(研发序列、专业技术序列、营销序列、生产运营序列)

(二)薪资待遇

综合年薪8-40w(根据岗位价值、教育背景、面试评估等综合确定,优秀人才可谈),包括月度薪酬、经营奖金、特殊贡献奖、月度/年度评优奖等。

(三)福利保障

五险一金、带薪年假、餐补、车补、年度体检、生日关怀、生育关怀、员工活动……

五、招聘方式

(一)校园招聘项目面向对象

2023年应届毕业生(毕业时间:2022年9月-2023年11月)

备注:中国大陆以毕业证为准,中国港澳台及海外地区以学位证为准,且最高学历毕业后无全职工作经历

(二)简历投递

1、线上投递

扫描下方二维码,找到意向岗位进行投递

图片

2、内部推荐

联系一位铂力特小哥哥/小姐姐,让TA帮你内推简历

(内推简历可免筛选直接进入面试环节)



联系方式

联系人:程女士 

电话:029-88485673转8041、18066595135(微信同号,添加时请备注:姓名+应聘岗位)

官网:http://www.xa-blt.com/

地址:西安市高新区上林苑七路1000号

 
地址:陕西·西安   邮编:710004    投稿E-mail:scsc504@163.com
版权所有    陕西工业协作配套服务中心有限公司  工信部网站备案编号:陕ICP备19006341号-1     技术支持:旭阳科技