欢迎访问陕西供应链协作信息服务平台,我们将竭诚为您服务!            
您的当前位置:首页 - 行业动态 - 区域动向
西安市发布生物医药产业链供需对接清单
发布时间:2023.02.06    新闻来源:陕西供应链协作信息服务平台   浏览次数:

各区县、西咸新区、各开发区工业和信息化主管部门,有关企业,相关行业协会,高校(科研院所):
为深入贯彻党的二十大精神和习近平总书记来陕考察重要讲话重要指示精神,全面落实省、市关于提升产业链发展水平的意见要求,推动产业链上下游精准对接、融通发展,提升产业链供应链韧性和黏性,构建“龙头+配套”产业生态,我办紧盯光子、重卡、半导体及集成电路等19条重点产业链合作对接需求,征集了重点产业链龙头骨干企业关键原材料、零部件需求及配套企业供给“两张清单”,现面向社会发布,供各单位参考使用。
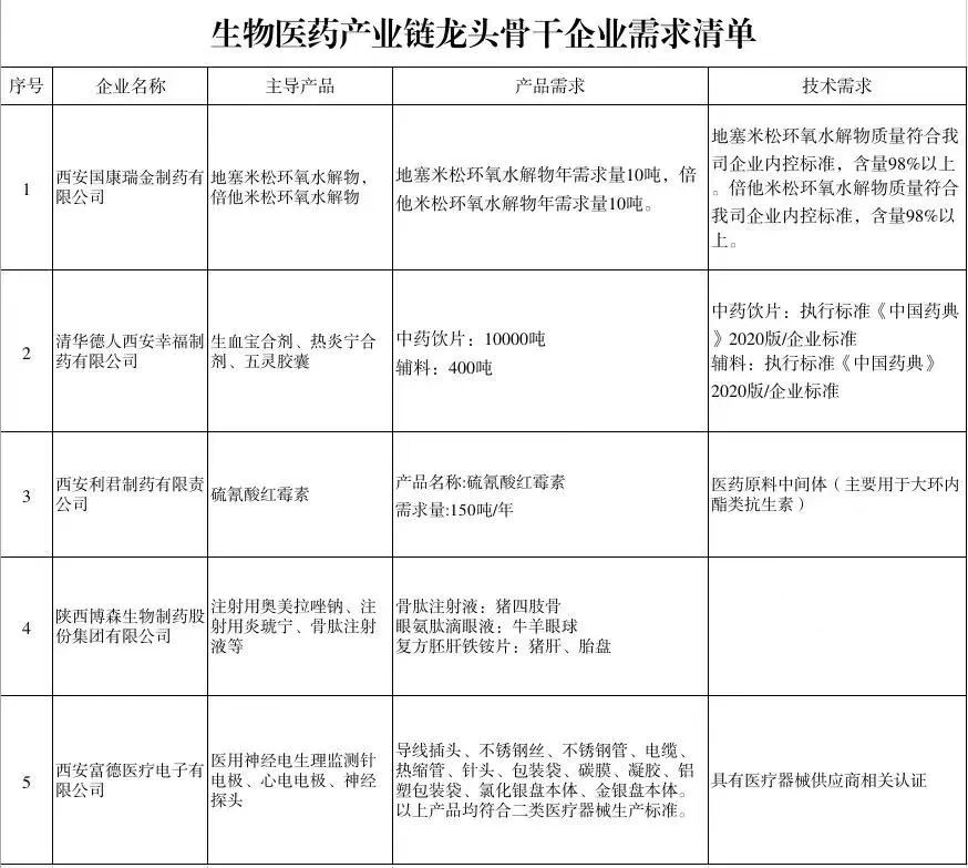
本期发布生物医药产业链需求清单5项、供给清单3项。请各区县、西咸新区、各开发区工业主管部门,相关行业协会等加大宣传推广力度,促进供需对接;请相关企业、高校(科研院所)等针对“两张清单”加大新产品、新技术研发,如有对接合作需求,请与产业链工作专班或市产业链提升办联系。
如有新增供给及需求信息,请与市产业链提升办联系,或发送至邮箱:cyltsb@163.com。
生物医药产业链工作专班联系人:
杨车轩 电话:86788971
市产业链提升办联系人:
张瑜 电话:86788968

附件:1.生物医药产业链龙头骨干企业需求清单
         2.生物医药产业链配套企业供给清单

西安市重点产业链提升工作领导小组办公室
                      2023年2月2日
附件一

图片

附件二

图片

 
地址:陕西·西安   邮编:710004    投稿E-mail:scsc504@163.com
版权所有    陕西工业协作配套服务中心有限公司  工信部网站备案编号:陕ICP备19006341号-1     技术支持:旭阳科技