欢迎访问陕西供应链协作信息服务平台,我们将竭诚为您服务!            
您的当前位置:首页 - 人才交流 - 招聘信息
西咸新区隆基、秦川机床等10家重点企业招聘
发布时间:2023.02.06    新闻来源:陕西供应链协作信息服务平台   浏览次数:

广大求职者朋友:

为进一步做好稳就业工作,提高西咸新区公共就业服务质量,促进群众家门口就业,推动实现更高质量和各类求职人群更充分就业,西咸新区计划于2月6日举办2023年新春重点企业精准招聘洽谈会。安排如下:

图片

组织机构

指导单位:西安市人力资源和社会保障局

主办单位:西咸新区社会事业服务局

承办单位:各镇街、各新城组织和人力资源部、西咸新区人力资源服务中心


招聘会安排

时间:2023年2月6日(星期一)9:30-12:00

地点:秦创原人才大市场

规模:西咸新区10家重点企业现场招聘

直播平台:陕西广播电视台《都市快报》视频号

图片

参会对象

高校毕业生、返乡人员、退役军人等有就业意愿的各类求职者均可免费参加。


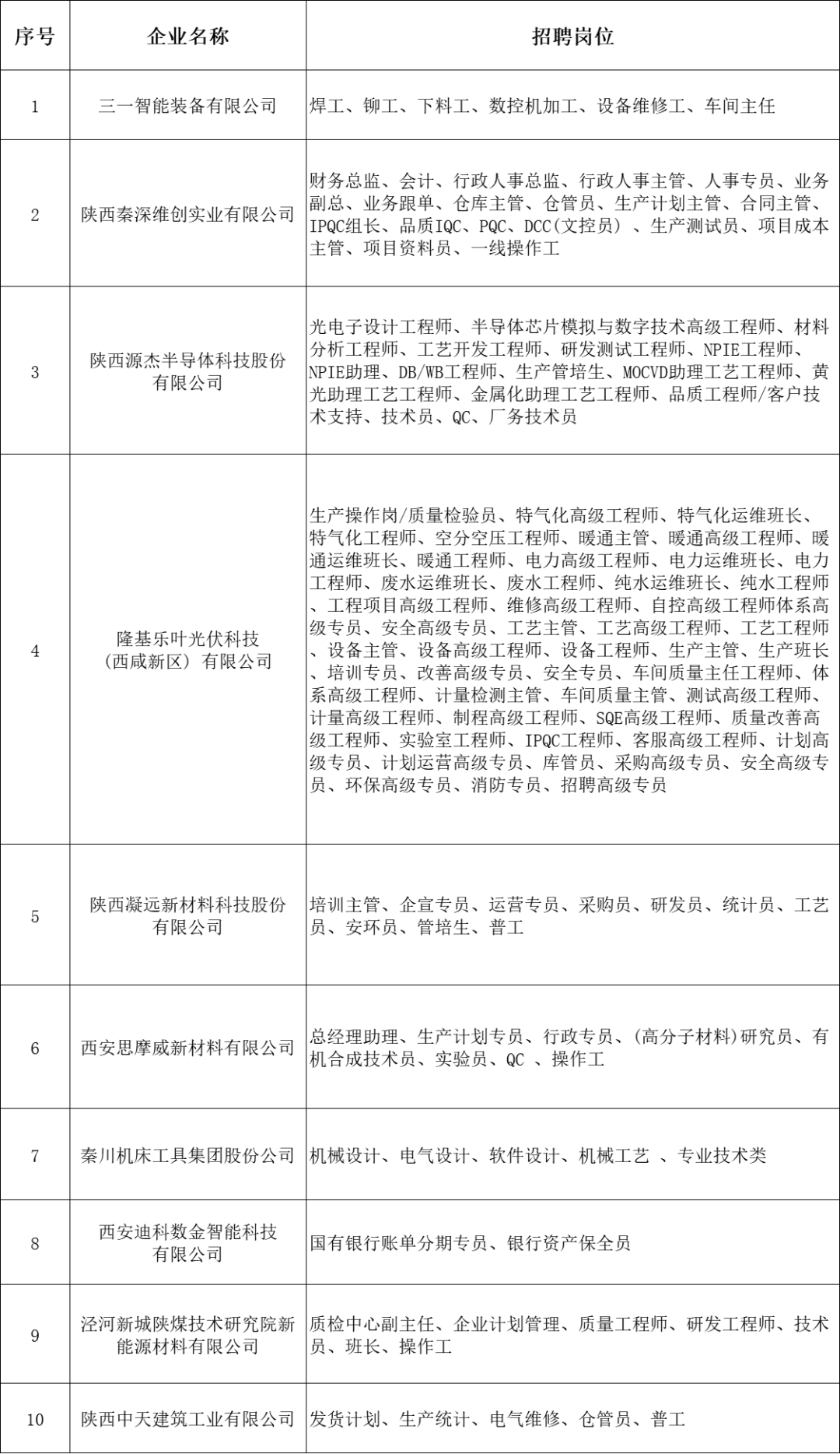
参会企业名单及招聘岗位

图片

其他活动安排

西咸新区“就业先锋”行动计划发布

秦创原总窗口“十大特色园区”巡展

秦创原人才大市场创新资源协同区开放日

届时,活动将邀请到院校、人力资源服务机构、重点企业代表现场合作洽谈。


联系方式

官方网站:

http://www.xixianrencai.com

交通路线:

① 西安地铁1号线“上林路”站D口出,免费乘坐“招聘会摆渡车”标识的公交车直达会场;

② 导航搜索“西咸大厦”自驾、公共交通,均可直达。

地址:西咸新区金湾科创区一期金科三路秦创原人才大市场

秦创原人才大市场
陕西省咸阳市秦都区西咸大厦西北100米(沣新路北)

咨询服务电话

韩老师:029-33585509 88188266

图片
 
地址:陕西·西安   邮编:710004    投稿E-mail:scsc504@163.com
版权所有    陕西工业协作配套服务中心有限公司  工信部网站备案编号:陕ICP备19006341号-1     技术支持:旭阳科技