欢迎访问陕西供应链协作信息服务平台,我们将竭诚为您服务!            
您的当前位置:首页 - 人才交流 - 招聘信息
西安中车永电捷通电气有限公司2023年招聘公告
发布时间:2023.01.03    新闻来源:陕西供应链协作信息服务平台   浏览次数:

图片

一、单位简介

西安中车永电捷通电气有限公司(以下简称HYEE)是由中国中车永济电机有限公司、株式会社日立制作所及日立(中国)投资有限公司三方共同出资组建的合资企业。产品包括高速动车组及城市轨道交通用牵引变流器、辅助供电系统、列车网络控制系统、空调及换气装置。

HYEE组建于2003年8月,在中车永济电机公司及日立集团的大力支持下,公司业绩取得倍速发展。目前生产的产品已广泛应用于国内主要高速铁路及动车线路(京广、京沪、西郑、西成、广深港),此外的北京地铁5、13号线,上海地铁6、8号线,西安地铁1、2、4号线等等也深受广大业主及用户的好评。

公司目前已经形成位于陕西西安的公司总部及位于北京、上海、青岛、武汉、长春的制造分部及检修基地的战略布局。通过引进、消化、吸收、接轨世界一流的先进技术,公司已具备强大的自主研发与创新能力,构建完成了在轨道交通装备牵引传动、控制系统及空调系统领域的自主创新研发平台,拥有电气系统集成、变流及其控制、列车网络控制系统,列车空调系统及换气装置的核心技术,并同步实现设计、制造与试验平台的完整打造,形成了核心竞争优势。


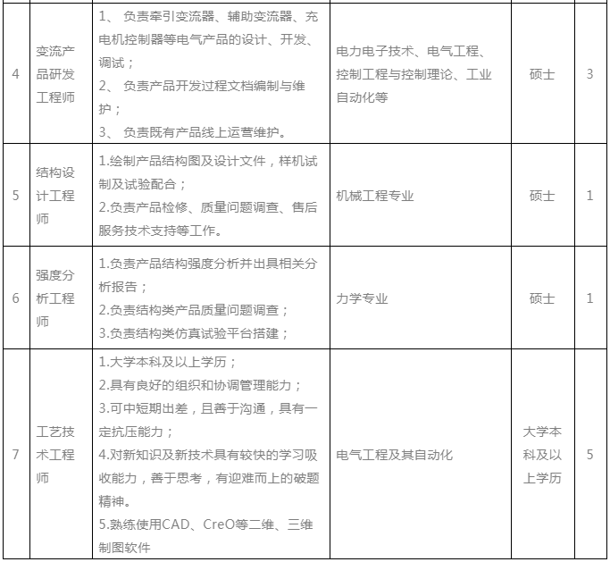
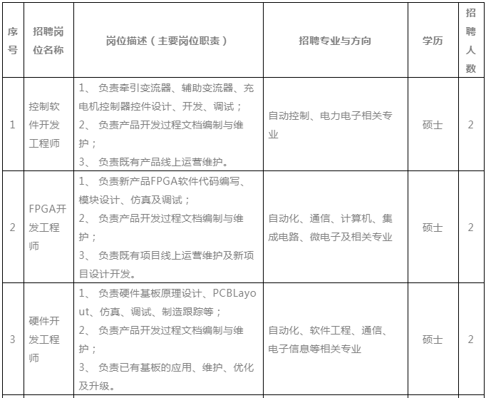
二、招聘岗位概况

图片

图片

三、薪酬福利

HYEE的企业文化强调“员工与公司共同成长”,注重员工工作与生活的平衡,公司提供有竞争力的薪酬及薪酬调整体系,特色福利如下:

1.保险保障:公司在为员工缴纳五险(养老、医疗、工伤、失业、生育)一金(住房公积金:个人12%、公司12%)的基础上还为员工缴纳企业年金(补充的养老保险);统一为员工提供意外商业保险和重大疾病医疗保险;每年组织员工进行健康体检。

2.假期福利:除了为员工提供法律规定的公休假日及婚假、产假等法定休假外,公司还提供了额外的假期,如长期在外出差员工回到公司后,可享有额外年休假;男员工享受带薪看护假。

3.防暑降温补贴、取暖费补贴:公司每年在夏季、冬季为员工发放防暑降温用品、防暑降温补贴及取暖费补贴。

4.食堂:员工可在员工食堂就餐,同时享受伙食补贴、免费加班餐等贴心福利。

5.子女入托补贴:公司为有子女的员工提供入托补贴,进一步解决员工后顾之忧。

6.生日、结婚礼品:员工生日、结婚时,公司为员工提供精美礼品。

7.公司每年组织员工分批次进行员工疗养,让员工在紧张的工作之余可以放松心情。


四、员工培训

HYEE高度重视员工培训,新员工入职后除接受必须的岗前培训、安全培训外,还针对不同部门不同岗位进行专业培训,每年提供不少于一个月的专业培训,根据需要还可提供海外培训。

五、职业发展

HYEE重视员工职业发展,为员工提供了广阔的职业发展空间。在岗位体系的基础上为员工设计了“1+1”职业发展通道,即技术路线和技术管理路线。员工从自身意愿、个人能力出发,可以选择某一通道进行纵向专业发展,成为某一领域专家;也可以通过岗位调整、内部调动或轮岗等方式,横向拓展职业领域。


联系方式

联系人:姬女士

电话:15809184862  

邮箱:zhaopin@hyee.com.cn

地址:西安市文景北路15号


 
地址:陕西·西安   邮编:710004    投稿E-mail:scsc504@163.com
版权所有    陕西工业协作配套服务中心有限公司  工信部网站备案编号:陕ICP备19006341号-1     技术支持:旭阳科技