欢迎访问陕西供应链协作信息服务平台,我们将竭诚为您服务!            
您的当前位置:首页 - 人才交流 - 招聘信息
中陕核工业集团有限公司总部公开招聘公告
发布时间:2022.05.24    新闻来源:陕西供应链协作信息服务平台   浏览次数:

为扩大集团选贤任能视野,为集团高质量发展提供高质量人才支撑,经集团党委研究,决定面向集团子公司及其他省内国有企业为集团总部公开招聘优秀员工,现就有关事项公告如下。

一、招聘名额及范围

(一)招聘岗位及名额

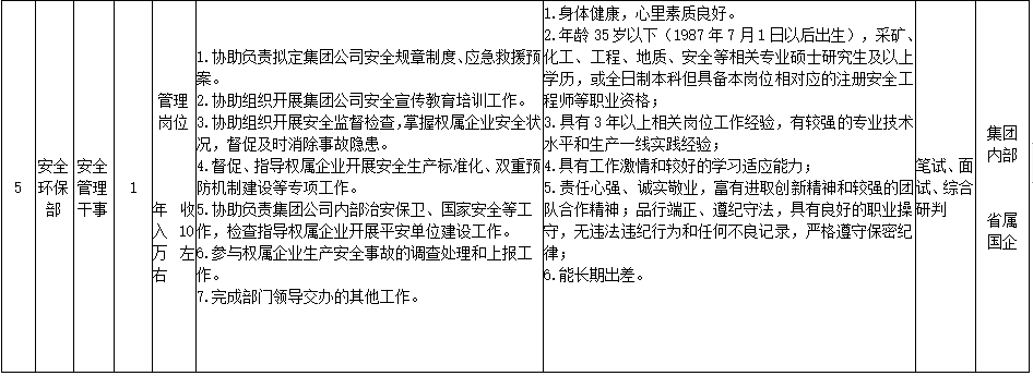
本次招聘涉及集团总部6个部门共7个管理岗位。具体招聘岗位信息详见《中陕核集团总部2022年公开招聘工作人员岗位需求明细表》(附件1)。

(二)招聘人员范围

1.集团权属子公司正式员工。

2.其他省属国有企业建立劳动关系的人员。

3.部分紧缺专业,在校期间获得两次及以上奖学金、中共党员,有院、系学生会干部经历,符合专业、能力要求的优秀应届硕士研究生,亦可报名,一经录用需进入基层工作1年以上。

(三)待遇

经录用、考核合格转为正式员工后,年收入10万左右,缴纳五险一金。

二、招聘资格和条件

(一)报名人员应当具备以下条件

1.政治素质良好,政治立场坚定,作风品行端正,遵纪守法;

2.业务能力过硬,工作表现良好;

3.具有能够保证正常履职的身体条件和心理素质。

(二)报名人员应当具备的资格条件详见《岗位需求明细表》(附件1)

(三)有以下情形之一的,不得参加招聘

1.受到党纪政纪处分影响期未满的;

2.被依法列为失信联合惩戒对象的;

3.涉嫌违纪违法正在接受审查调查尚未作出结论的;

4.与原单位存在不可解除劳动合同约定的。

三、招聘程序

(一)报名及资格审查

1.报名时间

2022年5月19日至5月26日(工作时间),逾期不再受理。

2.报名形式

本次招聘采用个人自荐方式进行报名,每人只能选报一个岗位,报名同时进行资格审查,资格审查工作贯穿招聘全过程。

3、现场审核报名材料

经过初选后,对符合条件的人员进行现场审核,来现场审核人员需携带以下材料原件:

(1)《报名登记表》一式两份(贴近期二寸免冠照片)。

(2)本人身份证、学历证书、学位证书原件及复印件各一份。

(3)职称证书、执业资格证书、个人荣誉证书、工作表现及业绩鉴定、在册在岗证明等材料原件及复印件各一份。

4、现场资格审查地点

中陕核工业集团人力资源部(西安市航天基地神舟三路396号408室)

(二)资格审查通过人员名单公布

资格审查通过人员名单将在集团网站通知公告栏中公布,并电话通知笔试、面试及综合研判有关安排。

(三)笔试、面试、综合研判

本次招聘采取笔试、面试、工作经历、工作业绩等情况综合研判考察的方式进行。

1.笔试

招聘人数与资格审查通过人数达到1:3的,集团统一组织笔试,笔试采用闭卷考试的方式进行,报考人员需持身份证参加考试。

2.面试

面试由个人演讲、现场答辩、专业知识测试等环节构成(笔试和面试的具体时间、地点另行通知)。

3.综合研判

由领导小组根据岗位任职资格条件、笔试面试成绩、以往工作表现和业绩进行综合研判确定拟录用人选。

(四)公示

拟录用人选在集团官网公示5个工作日。

五)拟录用人选公示通过后,到指定机构进行体检,提交身体健康证明。

(六)录用

本集团内录用人员实行三个月的试用期,试用期内工资待遇及各种关系保留在原单位不变。试用期满经考核合格的,按相关程序办理调动手续,考核不合格的,继续由原单位安排工作。

集团外录用人员根据《劳动合同法》相关规定执行试用期。

四、有关要求

严肃干部人事工作纪律,招聘过程要严格执行有关政策规定和干部人事工作纪律,将纪检监督和群众监督贯穿招聘全过程,对招聘过程中发现的徇私舞弊等违规违纪行为,将按规定严肃追责。

五、其他事项

网上报名:在集团网站或秦云就业平台下载并填写《集团总部2022年公开招聘工作人员报名登记表》(附件2)后,将相关证件资料扫描后发送至人力资源部邮箱:zshjtzp@tom.com,邮件标题:报考岗位+姓名+所属公司简称。

扫描件应包括:职称证书、执业资格证书、个人荣誉证书、工作表现及业绩鉴定、在册在岗证明等材料。

集团人力资源部:薛亮  张小雪  电话:62818127,18991983520

集团纪委监督电话:62818134

图片

图片

图片

图片

图片

 
地址:陕西·西安   邮编:710004    投稿E-mail:scsc504@163.com
版权所有    陕西工业协作配套服务中心有限公司  工信部网站备案编号:陕ICP备19006341号-1     技术支持:旭阳科技