• 政策法规
  • 行业动态
  • 供应链企业库
  • 名品走出去
  • 产业协作
  • 技术创新
  • 人才交流
  • 关于我们
    当前位置   ||  首页 - 政策法规
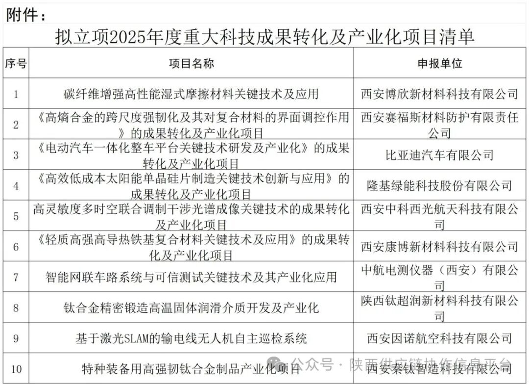
    西安市科技局 关于2025年度重大科技成果转化及产业化项目立项公示
    发布时间:2025.09.09    浏览次数:

    图片

    各有关单位:

    依据《西安市科技计划项目管理办法》有关规定,现对拟立项的2025年度重大科技成果转化及产业化项目予以公示,公示时间为2025年9月5日至9月11日。

    如对公示项目有异议,请在公示期内向西安市科学技术局书面反馈。凡以单位名义反映情况的材料要加盖单位公章,以个人名义反映情况的材料要实名并附联系方式,不受理匿名举报。

    业务咨询:成果转化处 吴寅 86786636。

    举报电话:市科技局机关纪委 86786659。

    举报地址:西安市未央区凤城八路109号市政府2号楼707室。

    附件:拟立项2025年度重大科技成果转化及产业化项目项目清单

    西安市科学技术局

    2025年9月5日

    图片

     
    陕西工业协作配套服务中心有限公司  2026  版权所有